一、学校简介
重庆移通学院(原重庆邮电大学移通学院)成立于2000年,是一所经教育部批准、由重庆市教委主管的全日制普通本科高校,面向全国招生。
学校有合川、綦江两个校区,合川校区位于合川区大学城,綦江校区地处綦江区东部新城,总在校生人数4万人。学校学科体系以工学为主,经、管、文、艺五大学科交叉融合协调发展,现设通信与信息工程学院、智能工程学院、大数据学院、计算机学院、德国工程学院、信息安全学院、国际教育学院、远景学院等14个二级学院,开设通信工程、轨道交通信号与控制、机械设计制造及其自动化(中外合作办学)等50个本科专业。其中,6个专业通过德国学科专业认证协会(ASIIN)认证,3个专业通过德国ZEvA国际认证,9个为省市级特色专业,31门课程入选市级一流课程。

二、招聘范围及对象
1. 面向社会公开招聘,凡符合招聘条件的各类人员(含应往届毕业生、有教学经验的教师)均可报名应聘。
2. 以下人员不属于招聘范围:曾因犯罪受过刑事处罚或曾被开除公职的人员;刑罚尚未执行完毕或属于刑事案件被告人、犯罪嫌疑人,司法机关尚未撤销案件、检察机关尚未作出不起诉决定或人民法院尚未宣告无罪的人员;尚未解除党纪、政纪处分或正在接受纪律审查的人员;最高人民法院公布的失信被执行人;现役军人;具有法律法规规定不得聘为工作人员的其他情形的人员。
三、招聘基本条件
1. 具有中华人民共和国国籍,遵守中华人民共和国宪法和法律。
2. 对党忠诚、热爱高等教育事业和高校工作,有良好的职业道德,爱岗敬业,事业心和责任感强。
3. 遵纪守法,具有良好的品行,无不良嗜好。
4. 身心健康,能够正常完成学校各项工作安排。
5. 在求学和工作期间表现优良,没有受过处分。
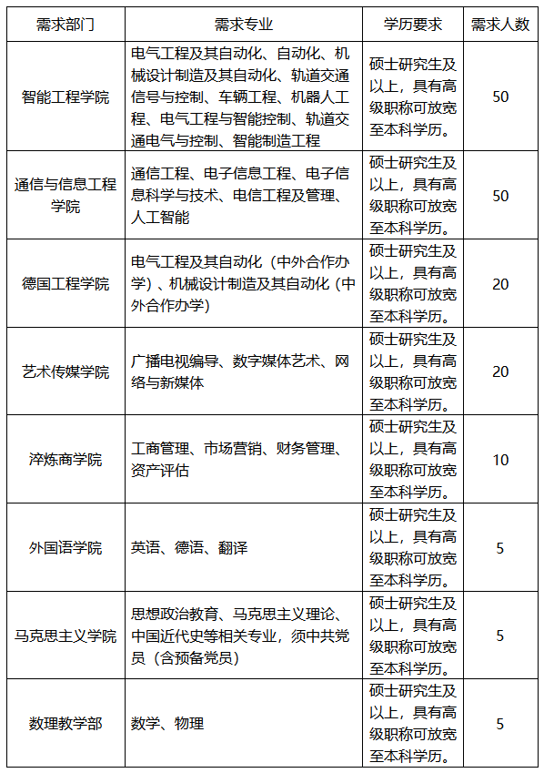
四、招聘岗位及具体要求
合川校区

綦江校区

五、福利待遇
1. 学校提供有竞争力的薪酬福利,应届硕士研究生年薪7-9万,中级职称年薪9-10万,副高职称年薪13-15万,正高职称年薪16-19万。
2. 寒暑假带薪休假。
3. 周末双休,法定节假日休息。
4. 五险一金、年度体检。
5. 各类培训进修机会:校外进阶提升班,寒暑假出国交流考察学习,高校间交流研讨会,校外专项培训以及挂职锻炼等。
6. 每年斥资百万奖励优秀教师及教育工作者,个人最高奖金达5万元。
7. 每年选拔优秀教职工可携家人免费度假。
8. 丰富多样的福利项目,包括:与明星面对面-迎新晚会教职工专属座位,电影路演免费门票、集体生日会、新春游园会、每月教职工家属进校活动,更多超值福利,请阅览下方链接。
六、报名方式
1. 简历投递邮箱:xinxihr@163.com,可持续进行简历投递,无截止时间。
2. 因简历投递量大,请应聘者严格按照以下邮件主题命名:XX岗位+校区+部门+姓名。
3. 投递材料:
1)个人简历;
2)重庆移通学院履历表;
3)压缩文件:具有职称证书的老师请同步提交职称电子材料,投递艺术类岗位的教师请附加个人作品或者作品集链接(不接受超大附件)。
七、面试流程
我校将根据简历投递情况,分批次开展面试。若简历通过筛选,将通过电话和邮件通知;若简历未通过筛选,恕不另行通知。
专任教师面试考核统一为:自我介绍+试讲+面试提问。
八、联系方式
合川校区:023-42871030
023-42873781
綦江校区:023-48799905
工作日 8:00-11:45,14:00-17:45
九、学校及活动风采展示
学校基础设施完善,生活便利,风景优美,配备篮球场、足球场、游泳池等设施,同时还有健身房、电影院、大剧院。此外,学校还非常注重教职工的文化生活,时常举办各类校园文化活动丰富教职工的业余生活。
在移通,教师们可以与来自各行各业的大咖交流学习,共同探讨新颖的教学模式。移通将是您事业的新起点,欢迎您的加入!





声明:
我校不举办也不委托任何第三方机构招聘或考试辅导培训,不涉及任何有偿提供面试机会行为,所有岗位均为我校直招,若出现社会上有关考试培训等,均与我校招考无关,请广大应聘者提高警惕,莫被误导干扰,谨防上当受骗。
原文网址:https://mp.weixin.qq.com/s/m0kMSEQG8OoPUzlO__k1rg