吉林动画学院创立于 2000 年 6 月,2008 年获批为民办普通本科高校。秉持“自尊、自强、创新、创造” 校训,践行“开放式国际化、学研产一体化、创意产品高科技化”办学特色,围绕“坚持特色发展,深化产教融合、助推双创升级、建设国家级创新创业学院,构建特色高水平应用型大学”的战略目标,构建了技术艺术融合的交叉学科布局。
学校设有涵盖艺术学、文学、工学、经济学、管理学共五个学科门类的 32 个本科专业,其中动画、数字媒体艺术、数字媒体技术、艺术与科技、视觉传达设计专业为国家级一流专业建设点,设计、戏剧与影视为省级特色学科。围绕文化产业组建专业集群,设置动漫游、设计、影视、虚拟现实与人工智能,文商管理与品牌传播专业集群及民用航空专业集群。学校全面搭建学产对接实践教学平台,充分发挥市场高端项目引领教学变革,组建了一支国内外专家为引领,中青年教师为支撑,教学、科研、产业多元融合的高水平教师队伍。
学校建有国家动画教学研究基地、国家动画产业基地、国家文化产业示范基地、国家级创新创业学院建设单位,以及 4个省级工程研究中心、3 个省级高校重点实验室,形成了以元宇宙影视特效、AIGC 内容生成、虚拟数字人开发、智能交互设计、区块链数字资产等前沿领域完整的创新链与产业链,聚焦AI 影视创作、智能仿生、智能动画创作、自研 AI 游戏引擎、XR 沉浸式交互、AIGC 智能文创设计六大技术方向开展技术与艺术融合的创新性研究,通过“大模型+数字内容”的技术路径,着力解决产业升级中的关键技术瓶颈,培育具有自主知识产权和高附加值的市场引领以及消费需求的科技成果。凭借持续的研发投入与成果转化能力,我校在国际市场发行多部院线3D 动画电影的同时,累计申请发明专利 30 余项,获得软件著作权 40 余项及游戏版号 4 项。为动漫、游戏、影视行业输送高质量人才,推动文化创意产业升级,得到社会各界广泛赞誉,2024 年,在“动画职业评论”(Animation Career Review)全球动画大学排名中位列全球第 44 位,亚洲第 9 位。
未来,学校将围绕“教育、科技、人才、产业”一体化创新发展模式,构建数字化文旅产业新业态,用新技术助推中华优秀传统文化的创造性转化和创新性发展,全面增强文化产业核心竞争力和创新发展动能。
现面向海内外招聘优秀博士人才,诚挚欢迎有识之士加入吉林动画学院,集聚力量、共谋发展!
(一)教师岗位招聘领域:艺术学、戏剧与影视、美术与书法、设计、计算机科学与技术、信息与通信工程、新闻传播学、工商管理、公共管理、应用经济学等学科领域。
具体招聘岗位及条件详见吉林动画学院 2025 年度高层次人才招聘公告。
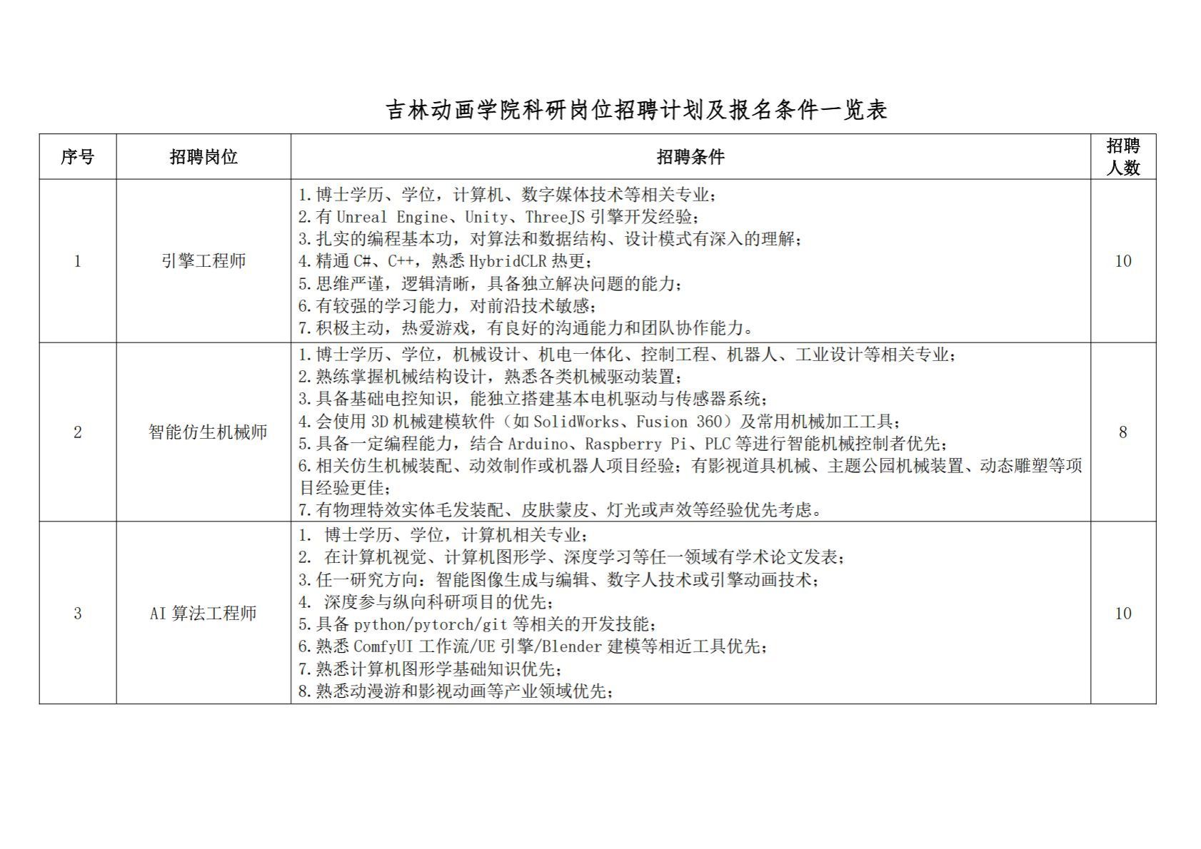
招聘领域:涵盖 AI 深度学习、嵌入式硬件集成、游戏开发、动画制作、影视特效、智能机械制造、互联网产品开发等领域科研岗位。工作内容紧密结合项目需求,涉及关键技术研究、应用场景探索及产品开发实践等工作。
具体招聘岗位及条件详见附表《吉林动画学院科研岗位招聘计划及报名条件一览表》。
1.具有博士学历、学位(国外院校毕业须取得中国教育部学位认证报告);
2.认同学校的文化及办学理念,具有创新理念和创造精神;
4.具备主持国家级或省部级科研项目的研究能力,有相关领域科研项目经验、重大成果产出或产业应用经验者,条件可适当放宽。
5.年龄原则上不超过 35 周岁,特别优秀者可适当放宽年龄限制。
四、薪酬福利
1.享受年薪 10 万-50 万元人民币,安家费 10 万-30 万元人民币;有特殊贡献或表现突出者将享有项目分红权。
2.一次性科研启动经费 10 万-15 万元人民币;教科研成果超出工作职责的部分可按学校教科研奖励办法,享受教科研奖金,科研项目产业转化可享有产业化收益分成。
3.其他福利待遇:提供家庭健康体检、家庭交通补助、家庭旅游/研学补贴、家庭文化活动福利、协助解决配偶就业、帮助协调子女入学,优先选择长春市优质学校资源等多样化的福利待遇。
1.工作条件:配备先进的科研设备与实验条件,依托学校工程中心和产业公司的资源优势,为科研人员提供广阔的项目合作与学术交流平台。鼓励高水平教科研项目立项和高水平教科研成果产出,设立教科研基金,所有专职教师均可享受学校教科研基金奖励,包括教科研项目配套经费和教科研成果奖励。
2.发展空间:学校具有专业技术职务自主评审权,为教师提供“高校教师序列”或“动漫游行业序列”职称评晋升路径,为优秀博士人才设立破格评聘通道。学校对自主科技创新、科研成果转化取得优异成果的人才给予重点奖励。
六、招聘流程
1. 简历投递:请应聘者将个人简历(需包含教育背景、科研经历、成果清单等)、学历学位证书、代表性论文或成果证明、联系方式等材料,以“姓名+应聘岗位+学历”为邮件主题,发送至指定邮箱:jdrl2025@163.com。
2. 资格审查:人力中心对应聘者进行资格审查,确定符合条件的候选人名单。
3. 考核面试:学校组成面试领导小组,对候选人进行综合考核,包括学术水平、科研能力及面试答辩等环节,择优确定拟录用人员。
学校地址:吉林省长春市高新区硅谷大街 2888 号
学校官网:http://www.jlai.edu.cn/
附件:
《吉林动画学院科研岗位招聘计划及报名条件一览表》
2025 年 6 月

