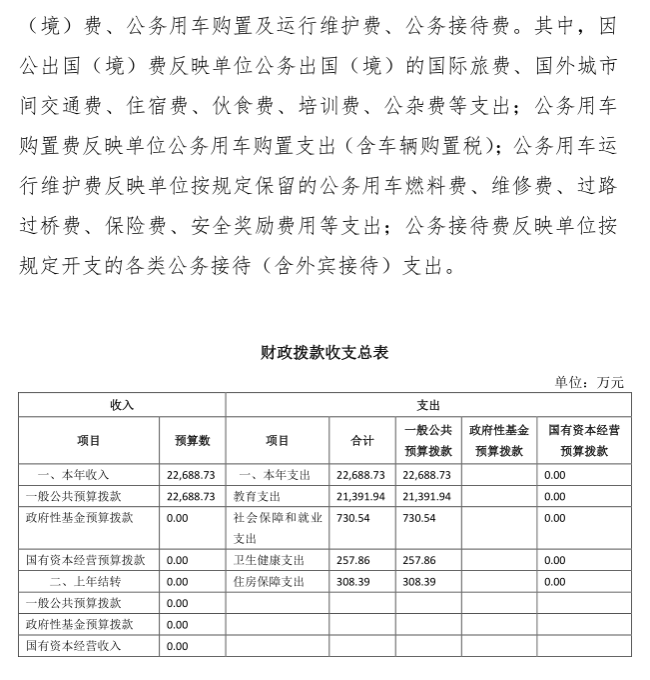
来源: 时间:2020-02-21 09:25:11 作者: 点击:
上一条:四川美术学院2019年决算公开
下一条:四川美术学院2018年决算公开
版权所有:四川美术学院国资财务处
地址:重庆市高新区大学城南路56号四川美术学院
邮编:401331